Self-service network

Self-service network

If you chose networking option 2, you can also create a self-service (private) network that connects to the physical network infrastructure via NAT. This network includes a DHCP server that provides IP addresses to instances. An instance on this network can automatically access external networks such as the Internet. However, access to an instance on this network from external networks such as the Internet requires a floating IP address.

The demo or other unprivileged user can create this network because it provides connectivity to instances within the demo project only.

Peringatan

You must create the provider network before the self-service network.

Catatan

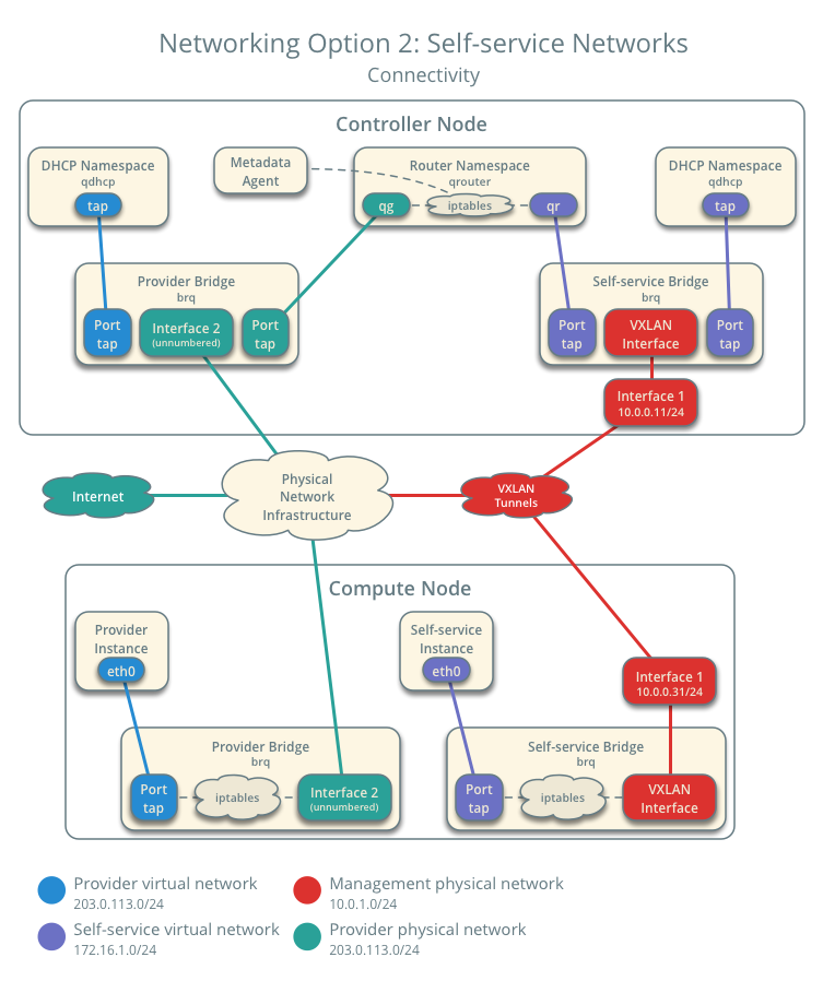
The following instructions and diagrams use example IP address ranges. You must adjust them for your particular environment.

Networking Option 2: Self-service networks - Overview

Networking Option 2: Self-service networks - Overview

Networking Option 2: Self-service networks - Connectivity

Networking Option 2: Self-service networks - Connectivity

Create the self-service network

  1. On the controller node, source the demo credentials to gain access to user-only CLI commands:

    $ . demo-openrc
    
  2. Create the network:

    $ openstack network create selfservice
    
    Created a new network:
    +-------------------------+--------------------------------------+
    | Field                   | Value                                |
    +-------------------------+--------------------------------------+
    | admin_state_up          | UP                                   |
    | availability_zone_hints |                                      |
    | availability_zones      |                                      |
    | created_at              | 2016-11-04T18:20:59Z                 |
    | description             |                                      |
    | headers                 |                                      |
    | id                      | 7c6f9b37-76b4-463e-98d8-27e5686ed083 |
    | ipv4_address_scope      | None                                 |
    | ipv6_address_scope      | None                                 |
    | mtu                     | 1450                                 |
    | name                    | selfservice                          |
    | port_security_enabled   | True                                 |
    | project_id              | 3828e7c22c5546e585f27b9eb5453788     |
    | project_id              | 3828e7c22c5546e585f27b9eb5453788     |
    | revision_number         | 3                                    |
    | router:external         | Internal                             |
    | shared                  | False                                |
    | status                  | ACTIVE                               |
    | subnets                 |                                      |
    | tags                    | []                                   |
    | updated_at              | 2016-11-04T18:20:59Z                 |
    +-------------------------+--------------------------------------+
    

    Non-privileged users typically cannot supply additional parameters to this command. The service automatically chooses parameters using information from the following files:

    ml2_conf.ini:

    [ml2]
    tenant_network_types = vxlan
    
    [ml2_type_vxlan]
    vni_ranges = 1:1000
    
  3. Create a subnet on the network:

    $ openstack subnet create --network selfservice \
      --dns-nameserver DNS_RESOLVER --gateway SELFSERVICE_NETWORK_GATEWAY \
      --subnet-range SELFSERVICE_NETWORK_CIDR selfservice
    

    Replace DNS_RESOLVER with the IP address of a DNS resolver. In most cases, you can use one from the /etc/resolv.conf file on the host.

    Replace SELFSERVICE_NETWORK_GATEWAY with the gateway you want to use on the self-service network, typically the ”.1” IP address.

    Replace SELFSERVICE_NETWORK_CIDR with the subnet you want to use on the self-service network. You can use any arbitrary value, although we recommend a network from RFC 1918.

    Example

    The self-service network uses 172.16.1.0/24 with a gateway on 172.16.1.1. A DHCP server assigns each instance an IP address from 172.16.1.2 to 172.16.1.254. All instances use 8.8.4.4 as a DNS resolver.

    $ openstack subnet create --network selfservice \
      --dns-nameserver 8.8.4.4 --gateway 172.16.1.1 \
      --subnet-range 172.16.1.0/24 selfservice
    
    Created a new subnet:
    +-------------------+--------------------------------------+
    | Field             | Value                                |
    +-------------------+--------------------------------------+
    | allocation_pools  | 172.16.1.2-172.16.1.254              |
    | cidr              | 172.16.1.0/24                        |
    | created_at        | 2016-11-04T18:30:54Z                 |
    | description       |                                      |
    | dns_nameservers   | 8.8.4.4                              |
    | enable_dhcp       | True                                 |
    | gateway_ip        | 172.16.1.1                           |
    | headers           |                                      |
    | host_routes       |                                      |
    | id                | 5c37348e-e7da-439b-8c23-2af47d93aee5 |
    | ip_version        | 4                                    |
    | ipv6_address_mode | None                                 |
    | ipv6_ra_mode      | None                                 |
    | name              | selfservice                          |
    | network_id        | b9273876-5946-4f02-a4da-838224a144e7 |
    | project_id        | 3828e7c22c5546e585f27b9eb5453788     |
    | project_id        | 3828e7c22c5546e585f27b9eb5453788     |
    | revision_number   | 2                                    |
    | service_types     | []                                   |
    | subnetpool_id     | None                                 |
    | updated_at        | 2016-11-04T18:30:54Z                 |
    +-------------------+--------------------------------------+
    

Create a router

Self-service networks connect to provider networks using a virtual router that typically performs bidirectional NAT. Each router contains an interface on at least one self-service network and a gateway on a provider network.

The provider network must include the router:external option to enable self-service routers to use it for connectivity to external networks such as the Internet. The admin or other privileged user must include this option during network creation or add it later. In this case, the router:external option was set by using the --external parameter when creating the provider network.

  1. On the controller node, source the admin credentials to gain access to admin-only CLI commands:

    $ . admin-openrc
    
  2. Source the demo credentials to gain access to user-only CLI commands:

    $ . demo-openrc
    
  3. Create the router:

    $ openstack router create router
    
    Created a new router:
    +-------------------------+--------------------------------------+
    | Field                   | Value                                |
    +-------------------------+--------------------------------------+
    | admin_state_up          | UP                                   |
    | availability_zone_hints |                                      |
    | availability_zones      |                                      |
    | created_at              | 2016-11-04T18:32:56Z                 |
    | description             |                                      |
    | external_gateway_info   | null                                 |
    | flavor_id               | None                                 |
    | headers                 |                                      |
    | id                      | 67324374-396a-4db6-9443-c70be167a42b |
    | name                    | router                               |
    | project_id              | 3828e7c22c5546e585f27b9eb5453788     |
    | project_id              | 3828e7c22c5546e585f27b9eb5453788     |
    | revision_number         | 2                                    |
    | routes                  |                                      |
    | status                  | ACTIVE                               |
    | updated_at              | 2016-11-04T18:32:56Z                 |
    +-------------------------+--------------------------------------+
    
  4. Add the self-service network subnet as an interface on the router:

    $ neutron router-interface-add router selfservice
    
    Added interface bff6605d-824c-41f9-b744-21d128fc86e1 to router router.
    
  5. Set a gateway on the provider network on the router:

    $ neutron router-gateway-set router provider
    
    Set gateway for router router
    

Verify operation

We recommend that you verify operation and fix any issues before proceeding. The following steps use the IP address ranges from the network and subnet creation examples.

  1. On the controller node, source the admin credentials to gain access to admin-only CLI commands:

    $ . admin-openrc
    
  2. List network namespaces. You should see one qrouter namespace and two qdhcp namespaces.

    $ ip netns
    
    qrouter-89dd2083-a160-4d75-ab3a-14239f01ea0b
    qdhcp-7c6f9b37-76b4-463e-98d8-27e5686ed083
    qdhcp-0e62efcd-8cee-46c7-b163-d8df05c3c5ad
    
  3. List ports on the router to determine the gateway IP address on the provider network:

    $ neutron router-port-list router
    
    +--------------------------------------+------+-------------------+------------------------------------------+
    | id                                   | name | mac_address       | fixed_ips                                |
    +--------------------------------------+------+-------------------+------------------------------------------+
    | bff6605d-824c-41f9-b744-21d128fc86e1 |      | fa:16:3e:2f:34:9b | {"subnet_id":                            |
    |                                      |      |                   | "3482f524-8bff-4871-80d4-5774c2730728",  |
    |                                      |      |                   | "ip_address": "172.16.1.1"}              |
    | d6fe98db-ae01-42b0-a860-37b1661f5950 |      | fa:16:3e:e8:c1:41 | {"subnet_id":                            |
    |                                      |      |                   | "5cc70da8-4ee7-4565-be53-b9c011fca011",  |
    |                                      |      |                   | "ip_address": "203.0.113.102"}           |
    +--------------------------------------+------+-------------------+------------------------------------------+
    
  4. Ping this IP address from the controller node or any host on the physical provider network:

    $ ping -c 4 203.0.113.102
    
    PING 203.0.113.102 (203.0.113.102) 56(84) bytes of data.
    64 bytes from 203.0.113.102: icmp_req=1 ttl=64 time=0.619 ms
    64 bytes from 203.0.113.102: icmp_req=2 ttl=64 time=0.189 ms
    64 bytes from 203.0.113.102: icmp_req=3 ttl=64 time=0.165 ms
    64 bytes from 203.0.113.102: icmp_req=4 ttl=64 time=0.216 ms
    
    --- 203.0.113.102 ping statistics ---
    rtt min/avg/max/mdev = 0.165/0.297/0.619/0.187 ms
    

Return to Launch an instance - Create virtual networks.

Creative Commons Attribution 3.0 License

Except where otherwise noted, this document is licensed under Creative Commons Attribution 3.0 License. See all OpenStack Legal Documents.