Conceptual architecture

Conceptual architecture

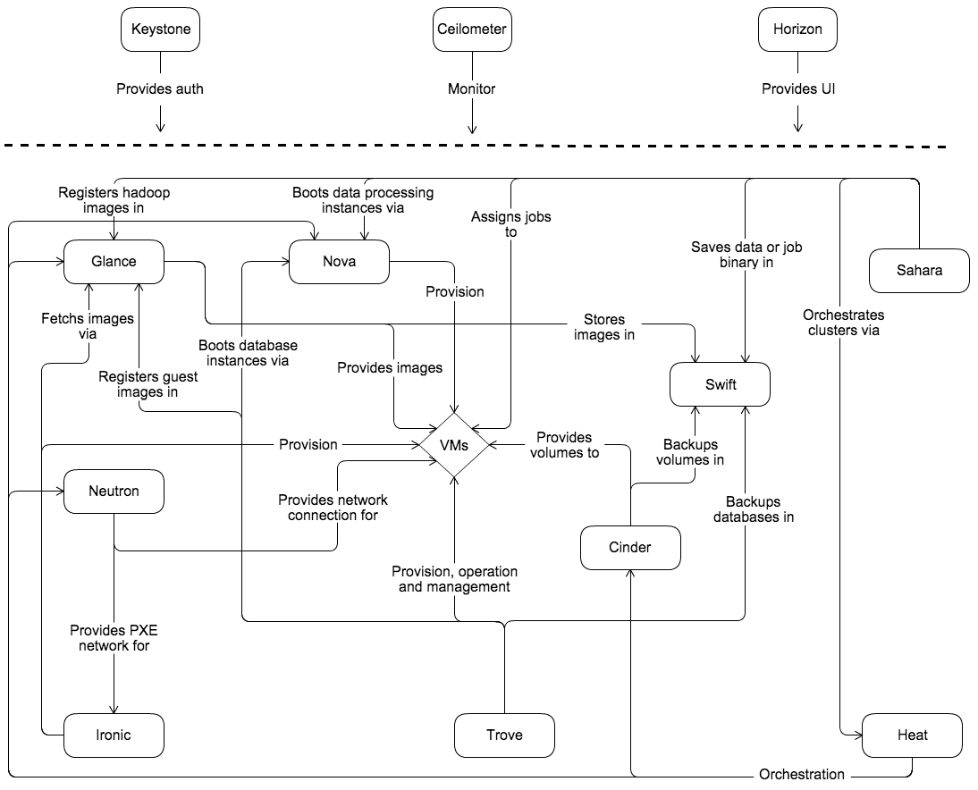
The following diagram shows the relationships among the OpenStack services:

OpenStack conceptual architecture
Creative Commons Attribution 3.0 License

Except where otherwise noted, this document is licensed under Creative Commons Attribution 3.0 License. See all OpenStack Legal Documents.