概念架构

概念架构

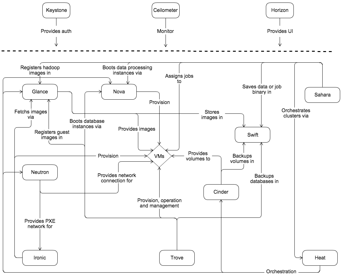
下面示意图解释了OpenStack服务之间的关系:

OpenStack conceptual architecture
Creative Commons Attribution 3.0 License

Except where otherwise noted, this document is licensed under Creative Commons Attribution 3.0 License. See all OpenStack Legal Documents.