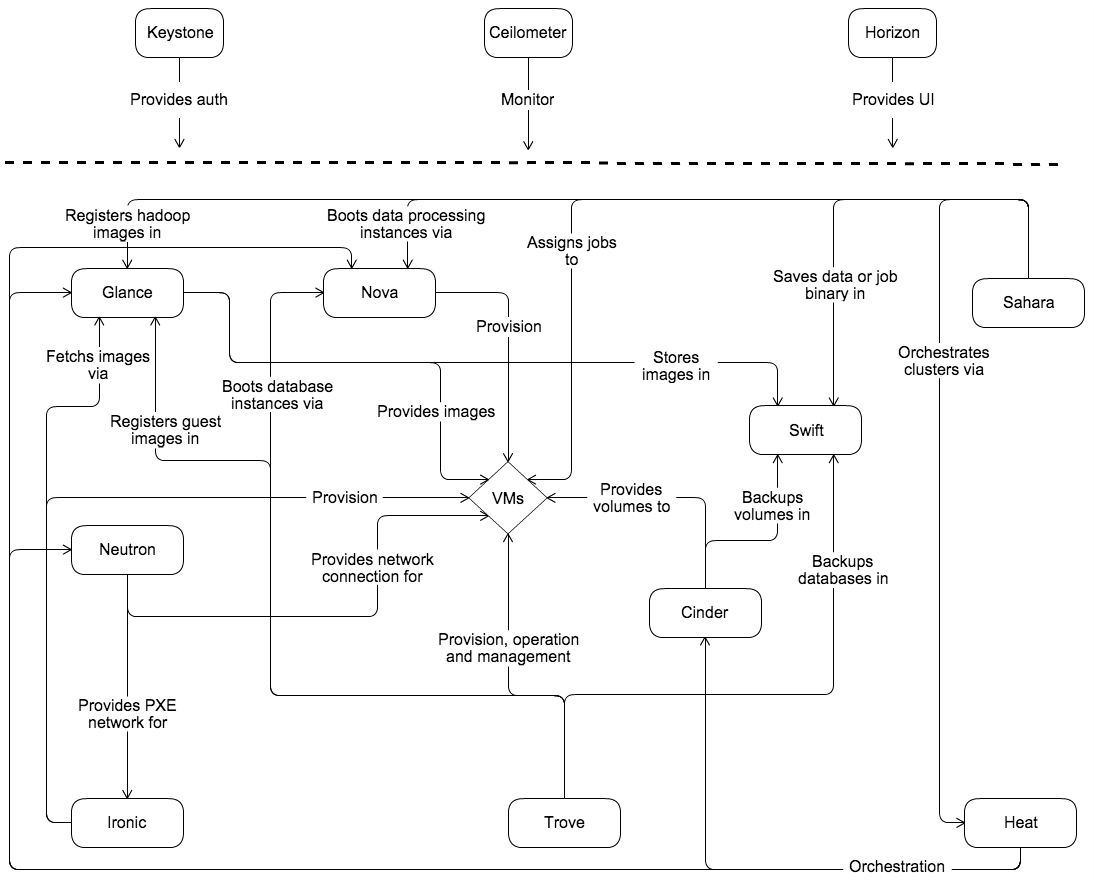
다음 다이어그램에서는 OpenStack 서비스간의 관계를 보여줍니다:
Except where otherwise noted, this document is licensed under Creative Commons Attribution 3.0 License. See all OpenStack Legal Documents.